


FX3UC三菱PLC的介紹:
三菱FX3UC系列PLC可編程控制器第三代緊湊型的小型可編程控制器。采用連接器輸入輸出形式。業內*高水平的高速處理及定位等內置功能得到大幅提升。
性能概述:
1、 內置高達64K大容量的RAM存儲器
2、內置業界*高水平的高速處理0.065μS/基本指令
3、控制規模:16~384(包括CC-LINK I/O)點
4、內置獨立3軸100kHz定位功能(晶體管輸出型)
5、基本單元左側均可以連接功能強大簡便易用的適配器[1]
外觀:
增加顯示模塊
I/O采用集成接線方式
采用適配器連接的形式的通訊BD板
使用了專用的電源連接線
POW RUN BAT
ERR L-RUN L-ERR
與FX2N在顯示功能上的差異:
本身帶有顯示模塊。
監視/測試
檢查錯誤
LANGUAGE(日語/英語)
設定時間
關鍵字
元件全部清除
顯示掃描時間
存儲器盒的傳送
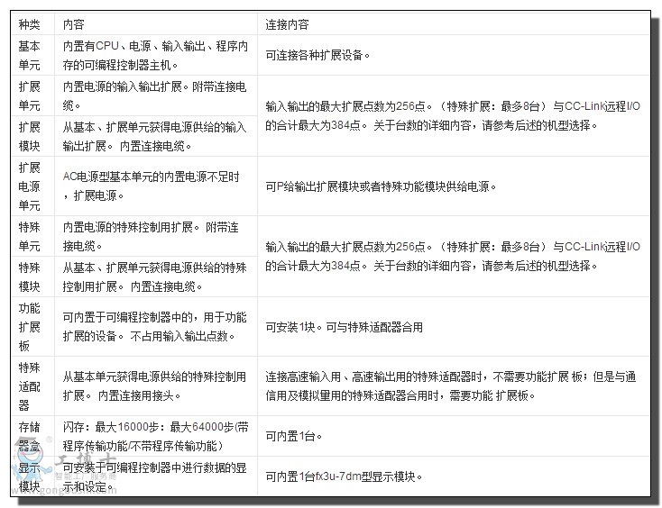
構成:

規格:


圖文介紹:



